1、媲美欧美,品质更卓越
QDSN智能型低压软起动器可以给你提供:
优异的性能,在性能和质量上达到了可与进口先进品牌媲美的水平所列功能及性能指标均经过精心设计和严格测试所有级别的保护在任何条件下均可保证最佳的起动性能易于安装和集成在控制系统中优异的电磁兼容性能
2、适用电源
适用于50Hz及60Hz的电源
适用于发电机的宽电源变化范围±15%频率波动

3、标准及认证
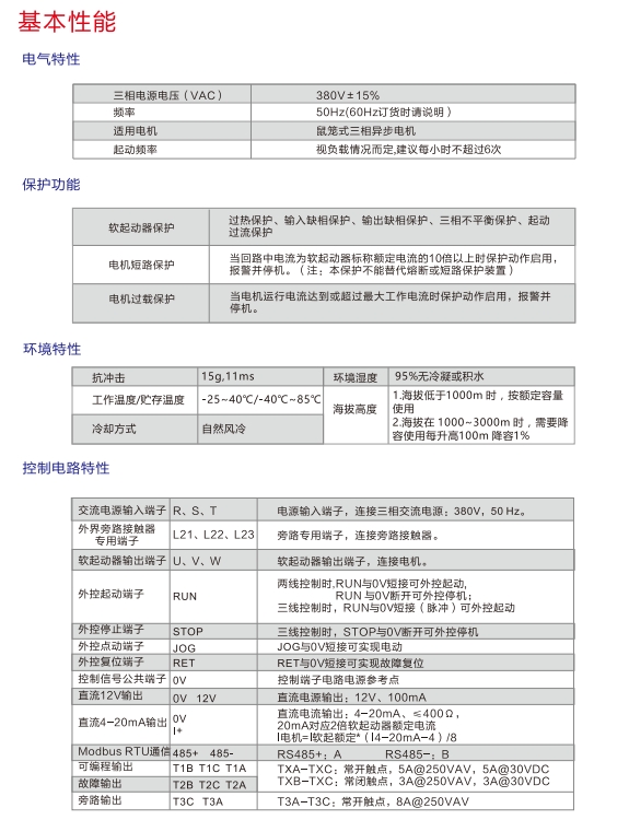
符合IEC60947-4-2标准CCC认证

4、更便利设计
使用可拆卸端子台,更换更方便标配RS485 Modbus通讯端口上方接线,接线更方便

1、接线即接即动
接线连接,即可起动!
采用出厂设置,QDSN即可起动,接线非常简单
2、方面直观的中文操作面板
使用简单直观的操作面板调整电机的参数,中文汉显让操作更方便

3、直通连接简化接线
在柜体中,易于集成,无论接触器在柜体中的位置,都能方便的接线
4、旁路接触器,减少损耗
起动结束,旁路接触器起动,起动器内部发热减少,损耗会降低到最小所有保护功能仍可维持(过热保护、过载保护、欠载保护、过载保护等)

5、低损耗设计
QDSN智能型软起动器能够通过下面的方式持续性的改善电机的运行状况:
采用了自适应的软起动控制技术,在任何状态下都能保证电机速度曲线的平滑连续并且是单调上升的,不会出现速度拐点降低机械和液压应力降低配电系统的负荷(电压峰值、过电流)限制能量损耗及温升等等
6、远程控制及数据传输
通讯功能用于远程使用控制、监测和调整功能
通过RS485标准接口,可以与个人计算机和PLC等主机连接
多台软起动器的功能码数据的一次写入,以及存储

1、限电流起动模式
该模式一般用于对起动电流有严格限制要求的场合起动过程中,保持电机电流不大于设定的限流值

2、电流斜坡起动模式
此模式下,具有较强的加速能力适用于两极电机在一定范围内可以缩短起动时间

3、电压斜坡起动模式
在此模式下电机起动时,电机电流会不超过额定值400%适用于对起动平稳性要求较高的场合

4、突跳起动模式
能够克服机械静摩擦力,轻松起动电机电机转动后,可以自由选择限电流方式或者是电压斜坡的方式起动

5、电压限流双闭环起动模式
该模式下,既能够起动较平稳又能够严格限流,适应更复杂的工况输出电压波形将根据电机和负载情况变化

该模式下,既能够起动较平稳又能够严格限流,适应更复杂的工况输出电压波形将根据电机和负载情况变化



